一、学校简介
长沙幼儿师范高等专科学校是一所有深厚历史底蕴、有光辉红色印记、有鲜明办学特色、有突出社会贡献、有美好发展前景的百年老校。1903年,中国近代民主革命家周震鳞先生创办的宁乡驻省中学堂兼设速成师范科为学校前身。1925年,学校成立了湖南最早的共产党基层组织之一——“宁觉”党支部。黄兴、徐特立、刘少奇、谢觉哉等先贤名士先后任职或就读于本校。
学校现有教职工近400人,其中,教授10人,副教授113人,硕士研究生210人。2024年秋季学期在校学生近7200人,学校设有学前教育学院、艺术学院、信息技术学院等五个学院,开设婴幼儿托育服务与管理、医学营养、舞蹈表演、音乐表演(音乐治疗)、视觉传达设计、动漫设计、艺术设计(儿童产品设计)、软件技术、数字媒体技术、云计算技术应用、电子商务和人工智能技术应用等18个专业。学校先后获评“全国教育系统先进集体”“全国模范教工之家”“第五届全国黄炎培职业教育优秀学校”“湖南省文明标兵校园”等称号。2022年7月,学校入选湖南省“楚怡”高水平专业群,成为全省近十年新升格幼师高专中唯一立项单位。近三年,毕业生留湘就业率超过70%,留长沙就业率超过60%,学校连续三年入围“长沙市促进高校毕业生留长就业激励单位”,2025年2月,获评湖南省普通高等学校就业创业工作“一把手工程”优秀单位。
二、招生专业和计划
我校2026年单招总计划数为1165人,其中包含单列计划的退役军人5人、体育特长生12人。本校2026年招生专业共12个。分专业单招计划及学费标准如下表,各专业最终学费标准以2026年湖南省物价主管部门审核为准。

单列计划及专业说明:根据省教育厅政策规定,单列计划纳入我校单招总计划,且均包含在各相关专业的招生计划内,未录满的计划自动转为普通类计划。
1.退役军人计划5人,考生可在本年度单招专业范围内自行选择报考,但每个专业最多录取2人。
2.体育特长生招生计划12人。考生可在本年度单招专业范围内自行选择报考,但每个专业最多录取5人。报考特长生的考生只参加特长生的考核与录取。2026年特长生招生项目如下:

3. 学校在考试结束后,以实际参考人数为基数,按比例确定各专业不同类别考生的计划数。学校各专业各类别计划确定并公布后,一律不调整和追加。单招未完成的计划转为统招计划使用。
三、招生对象
(一)高职单招的对象为符合湖南省2026年普通高考(含对口招生考试)报名条件并已参加高考报名的人员,未参加高考报名的学生不能参加单招考试及录取。
(二)身体健康标准:按照教育部、卫生部(已撤销)、中国残疾人联合会颁发的《普通高等学校招生体检工作指导意见》(教学〔2003〕3号),教育部办公厅、卫生部办公厅(已撤销)《关于普通高等学校招生学生入学身体检查取消乙肝项目检测有关问题的通知》(教学厅〔2010〕2号)以及教育部高校学生司《关于明确慢性肝炎病人并且肝功能不正常的具体判定标准的函》(教学司函〔2010〕22号)等文件执行。对于身体健康状况不符合要求的考生予以退档或取消录取资格。
四、报名办法和时间
(一)报名时间:2026年2月26日—3月4日
(二)报名方式:湖南省普通高校招生考试考生综合信息平台(https://ks.hneao.cn)或“潇湘高考”APP
(三)志愿填报:设1——6专业志愿和专业服从调剂志愿
(四)报名确认和缴费:
1.缴费确认时间:
第一志愿考生:2026年3月7日12:00—3月9日;
第二志愿考生:2026年4月8日—4月9日09:00;
2.操作流程:
(1)信息确认:在我校官方微信公众号“长沙幼儿师范高等专科学校”-“2026单招”进行报名信息确认;
(2)缴费操作:通过长沙市财政局的“长沙市非税缴费公共服务平台”(非税缴费)缴费。长沙市财政局的微信公众号“长沙财政服务平台”和支付宝的小程序“长沙非税缴费”等渠道均可缴费(凭身份证号码和姓名缴费)。具体缴费操作流程请查看我校招生网或微信公众号发布的缴费操作说明。单招考试费标准为80元/人。
(五)退役军人、获奖免试考生、职业技能特长生和体育特长生资格证明资料提交
1.退役军人资料提交。材料要求:身份证复印件、退役证(或转业证)复印件和《湖南省2026年高职单招报名身份界定表》。
2.获奖免试考生。符合条件的考生。提交材料:身份证扫描件、获奖证书(或获奖文件)扫描件、《职业技能赛事获奖学生免试入学审核表》(盖章扫描件)。
获奖免试考生指:中等职业教育应届毕业生,在校期间在世界技能组织主办的“世界技能大赛(World Skills Competition)”中获奖的中国国家代表队选手可保送至高职院校与获奖赛事相应的专业就读,在校期间获“全国职业院校技能大赛”“中国职业技能大赛”一等奖、二等奖、三等奖或“湖南省职业技能大赛”“湖南省职业院校技能竞赛”一等奖(金牌)的考生。
3.职业技能特长生。符合条件的考生。提交材料:身份证扫描件、获奖证书(或获奖文件)扫描件、《职业技能特长生资格审核表》(盖章扫描件)。
职业技能特长生指:在校学习期间获“湖南省职业技能大赛”“湖南省职业院校技能竞赛”二等奖(银牌)、三等奖(铜牌)的中职应届毕业生,报考获奖赛项对口专业可免予职业技能测试。其中获得二等奖(银牌)的学生可按技能测试成绩满分计入综合成绩;获得三等奖(铜牌)的学生可按技能测试成绩满分的80%计入综合成绩,也可选择参加学校组织的技能测试取得测试成绩,取两项成绩的较高分数计入综合成绩。
4.体育特长生。符合条件的考生。提交材料:《2026单独招生特长生报名表》、身份证扫描件和获奖证书(或获奖文件)扫描件等。
体育特长生和退役军人资料提交时间为2月4日17:00前;获奖免试考生和职业技能特长生资料提交时间为3月2日17:00前。提交方式:将资格证明材料扫描件通过电子邮件发送至学校招生办公室邮箱:csyesfgdzkxx@163.com,邮件主题为:姓名+体育特长生/退役军人/获奖免试考生/职业技能特长生。联系人:杨老师0731-85657813。
(六)打印准考证:
1.第一志愿2026年3月12日—3月14日;
2.第二志愿2026年4月10日—4月11日;
在我校官方微信公众号上自行下载保存,自行打印。
五、考试时间和成绩计算
(一)考试时间:
1.第一志愿考生:2026年3月14日;
2.第二志愿考生:2026年4月11日。
(二)考试地点:长沙幼儿师范高等专科学校(长沙市湘江新区华强大路177号)。考场安排见准考证。
(三)考试科目:包含“文化素质”和“职业技能”两部分。
(四)考生类别:按照教育厅文件精神,将考生分为四类。
1.A类招生对象为应届普通高中毕业考生,即考生2026年高考报名时考生类别为“应届”且具有我省2025年普通高中学业水平合格性考试语文、数学和外语科目的有效成绩(即科目成绩大于0);
2.B类招生对象为应往届中职考生(含技工院校学生)、往届普通高中考生及同等学力考生(含我省2025年普通高中学业水平合格性考试语文、数学和外语科目有效成绩不全的应届普通高中考生);
3.C类招生对象为体育特长生。具体项目为:篮球(男子)、排球和健美操(啦啦操),详见附件《特长生招生方案》。
4.D类招生对象为退役军人。
(五)考试内容
1.文化素质测试
采用闭卷考试形式。主要考查《中等职业学校公共基础课课程标准》及高中教育阶段语文、数学、英语等有关内容,其中语文150分、数学75分、英语75分,满分300分。具体考试大纲请查看学校招生网。
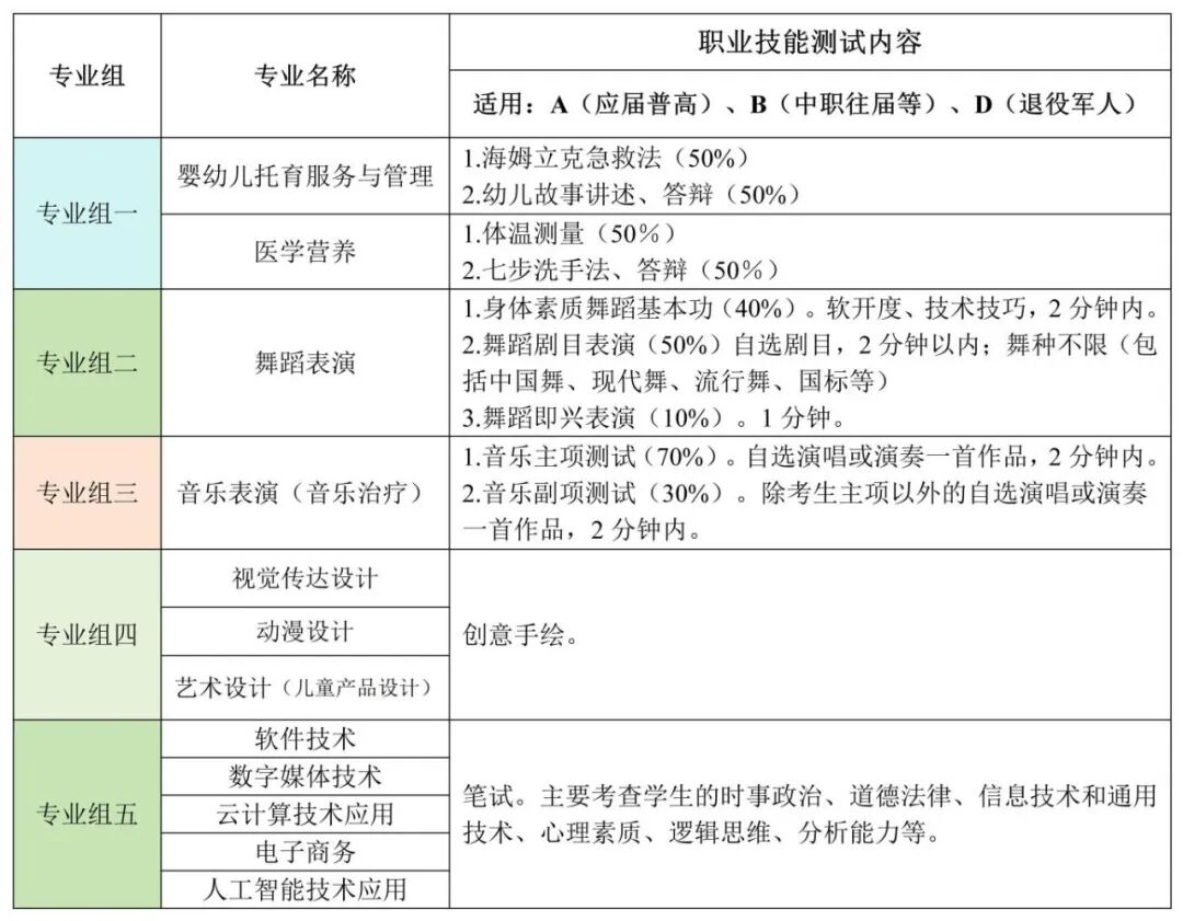
2.职业技能测试
职业技能测试共300分,具体考试大纲和考核细则请查看学校招生网。

(六)最终成绩的确定
1.考生的综合成绩为文化素质和职业技能成绩之和。
2.A类、B类、C类考生的综合成绩满分为600分,D类考生的综合成绩满分为300分。
六、录取规则
(一)A类考生和B类考生的类别确定以及A类考生普通高中学业水平合格性考试成绩,以省教育考试院提供的数据为依据。
(二)第一次志愿录取时,首先录取C类和D类考生,如C类或D类生源不足,剩余计划可调到A类或B类招生。
(三)为保障生源质量,我校提前确定录取合格标准,未合格的不予录取。合格标准为:职业技能测试成绩不低于满分的60%,且文化素质测试成绩不低于满分的60%(舞蹈表演、音乐表演、艺术设计、动漫设计和视觉传达设计专业的文化素质成绩不低于满分的30%)。
(四)按照“公平竞争、公正选拔、公开透明”的原则,学校按照分类分专业招生计划择优录取。各类别考生专业确定规则如下:
1. A类考生和B类考生:按照公布的A类考生和B类考生分专业招生计划数,在专业组内依据专业优先,再按综合成绩排序的规则进行专业录取。考生综合成绩相同时,依次按考生职业技能成绩、文化素质成绩、语文和数学科目成绩之和、语文科目成绩、数学科目成绩、外语科目成绩排序,如仍相同,则同分考生全部录取。
2. C类考生:录取规则详见附件《特长生招生方案》。
3. D类考生:根据各专业招生计划数,在专业组内依据考生综合成绩排序进行录取。退役军人同分排序规则为:服役时间、服役期间表彰奖励等级。
(五)在组内未能满足专业志愿的,填报服从专业调剂的考生进行专业调剂,填报不服从专业调剂的考生,作退档处理。
(六)单招录取的学生不得参加本年度统一高考和普通高校对口招生考试。单招录取的学生不得转学,特殊情况需转专业的,须按照教育部和省教育厅及学校有关规定办理。
(七)D类考生录取后,学校根据《教育部办公厅关于做好扩招后高职教育教学管理工作的指导意见》(教职成厅函〔2019〕20号)及省教育厅有关文件规定,按照相对集中全日制教学的原则进行管理和培养。
(八)第二志愿考试要求及录取规则等与第一志愿的相关规定一致。
(九)有下列情形之一者,将取消考生录取资格:
1.填报虚假高考报名信息;
2.提供虚假的资格证明材料;
3.提供虚假的面试材料;
4.有代考等作弊行为(依据教育部令第33号认定);
(十)正式录取名单以湖南省教育考试院公布的为准。4月7日17:00开始,考生可登录“考生信息填报系统”查询第一志愿的录取结果;4月30日17:00开始,考生可登录“考生信息填报系统”查询第二志愿的录取结果。
七、监督机制
(一)单招考试及录取结束后,学校按照要求及时将考试结果及拟录取考生情况在学校官网公示。
(二)单招期间,确保规范有序、公平公正,在学校纪检监察处全程监督检查下进行考试、录取等工作。
(三)学校严格执行教育部和省教育厅政策规定和纪律要求,不会举办所谓的考前“辅导班”“培训班”,不会与任何社会机构及人员进行招生合作。凡是有社会机构和个人宣传与我校有合作、可以通过“内部指标”方式确保考生录取的,考生可第一时间向教育主管部门反映,遭受相关损失的可向公安机关报案。
(四)学校将严格执行招生政策和招生纪律,对于在单招中违规的考生及工作人员,按《国家教育考试违规处理办法》(教育部令33号)和《普通高等学校招生违规行为处理暂行办法》(教育部令36号)等文件所确定的程序和规定进行处理。欢迎考生、家长及社会对我校单招工作进行监督,我校的投诉举报电话为0731-85657804。
八、其他事项
(一)学校为品学兼优的学生提供:国家奖学金、国家励志奖学金、国家助学金、学校奖学金等资助。家庭经济条件困难的学生可以申请国家生源地助学贷款和困难补助,也可以参加学校组织的勤工俭学。
(二)学校对符合以下条件的2026届单独招生(含获奖免试专科提前批)录取的第一志愿新生,予以专项奖励。
1.免试直接录取考生。学校对通过获奖免试直接录取的考生(即高考统招专科提前批录取)的新生,予以免除大一学费的100%予以奖励。
2.职业技能特长生。学校对通过单独招生录取的职业技能特长生给予免除大一学费50%的奖励。
(三)录取考生的体检标准按照教育部、卫生部(已撤销)、中国残疾人联合会颁布的《普通高等学校招生体检工作指导意见》及有关补充规定执行。
(四)录取考生的思想政治品德考核和身体健康状况检查均采用考生报考普通高校招生考试或对口招生考试时所采集的信息,学生对提供的信息真实性负责。
(五)新生入学后3个月内,学校按照招生政策规定对新生报名资格、身心状况、录取手续及程序、录取资格、优惠资格及相关证明材料等进行复查复核。对复查复核发现的问题,学校将集中研究处理,凡属弄虚作假者,一经查实,取消其入学资格。对于弄虚作假情节严重或涉嫌冒名顶替上大学的,移送相关部门调查处理。
九、联系方式
咨询电话:0731-85657813/85649922
通讯地址:湖南省长沙市湘江新区华强路177号
学校网址:http://www.csysgz.com
学校招生网:http://www.csysgz.com/zsjy/
学校微信公众号:长沙幼儿师范高等专科学校
招生工作邮箱:csyesfgdzkxx@163.com
责编:黄爱民
一审:黄爱民
二审:蒋宇
三审:印奕帆
来源:华声在线·网站